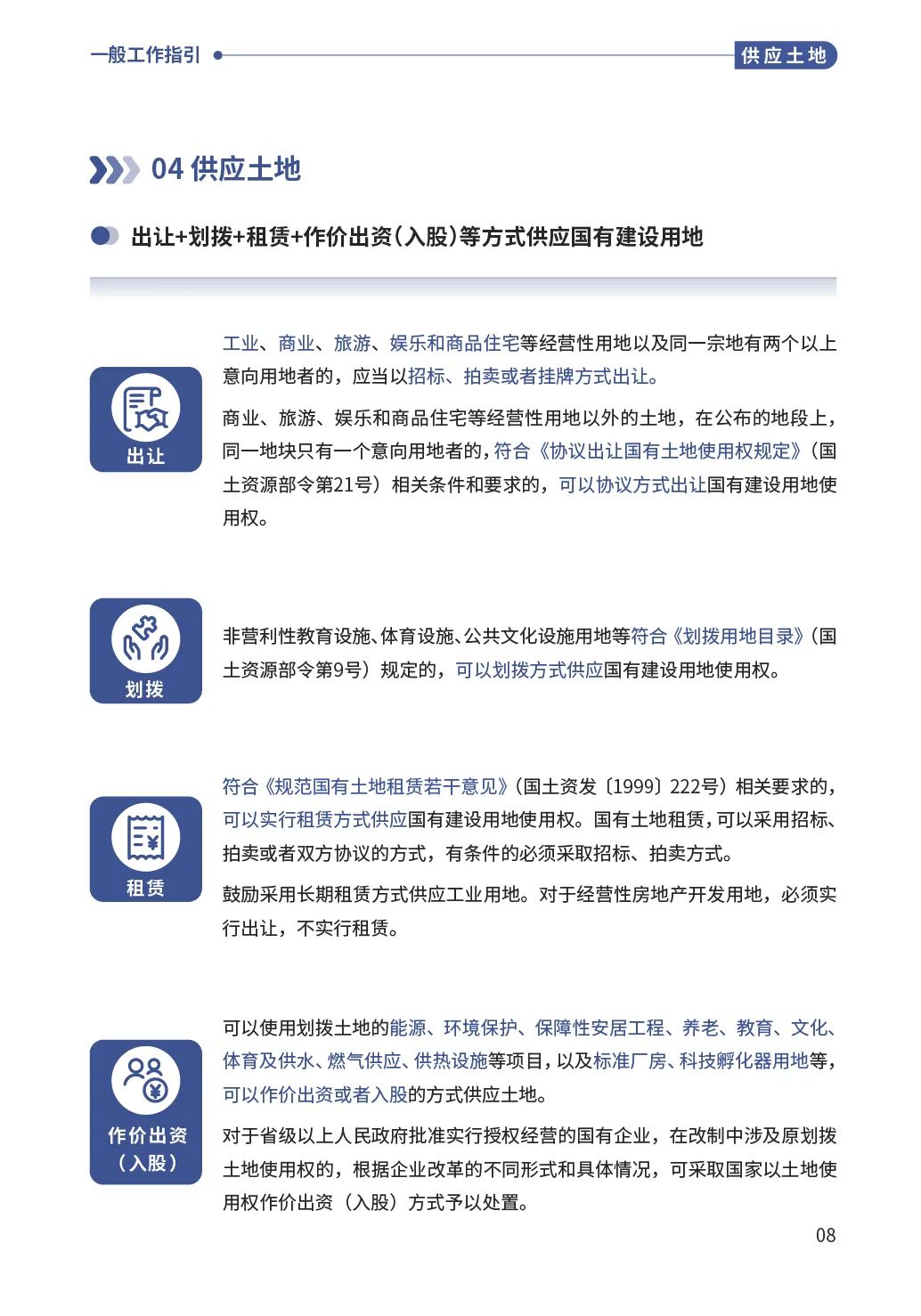
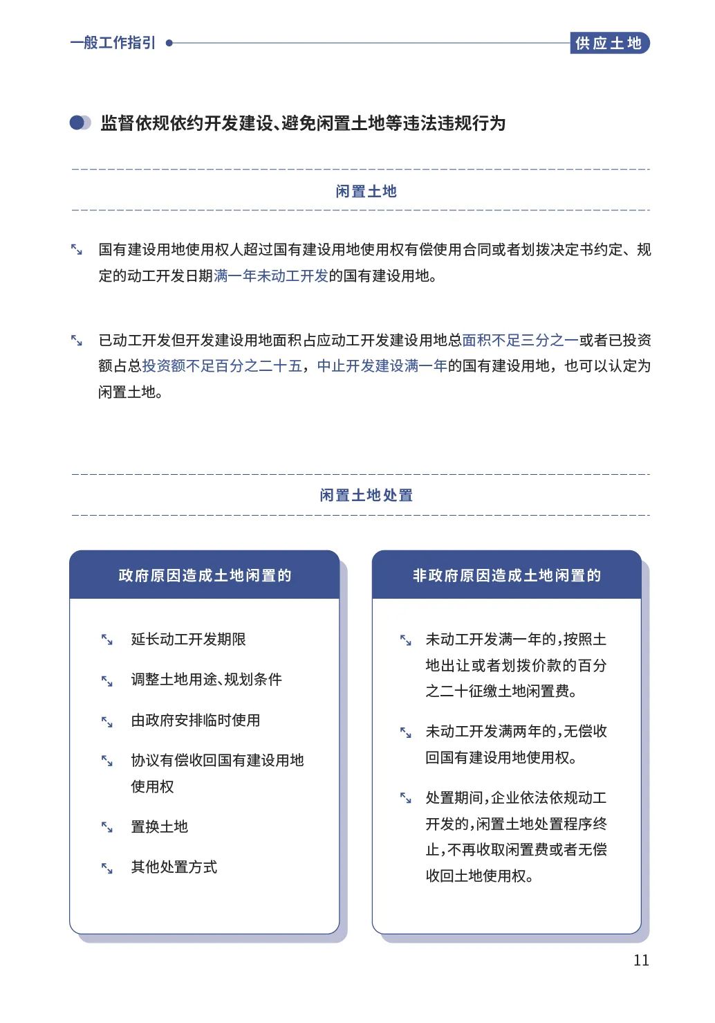
正式上线!《广东自然资源服务保障“百县千镇万村高质量发展工程”应知应会工作手册》完整版来了!
实施“百县千镇万村高质量发展工程”,是广东省委省政府贯彻落实习近平总书记视察广东重要讲话、重要指示精神的重大举措,是破解广东城乡区域发展不平衡的根本出路。自然资源是实施“百千万工程”的基础支撑和核心保障。为了让大家更好地熟悉政策、用好政策,省自然资源厅结合打造“卓粤·自然”党建工作品牌,组织编写了《广东自然资源服务保障“百县千镇万村高质量发展工程”应知应会工作手册》,形成1个“一般工作指引”和13个“专项工作指引”,聚焦规划引领和要素保障,为大家提供政策“工具箱”。本期,让我们来学习“一般工作指引”。















来源| 广东自然资源
编辑| 张汉青
校对| 谢芳卉
审核| 黄向民
粤公网安备 44160202000112号

